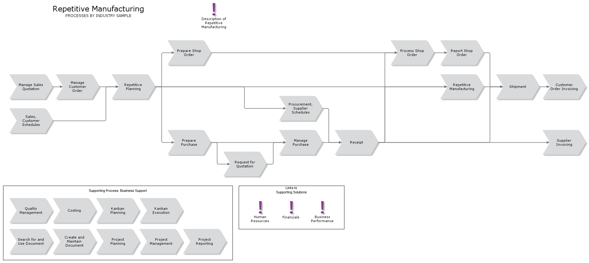
Procurement, Supplier Schedules Create and Maintain Document Receipt Prepare Shop Order Report Shop Order Supplier Invoicing Enter and Post Supplier Invoice Follow - up and Analysis, Supplier Invoice Manage Customer Order Manage Sales Quotation Costing Process Shop Order Sample Model Human Resources Project Management Sample Model Financials Project Planning Repetitive Manufacturing Project Reporting Prepare Purchase Manage Purchase Search for and Use Document Request for Quotation Kanban Planning Shipment Repetitive Planning Description of Repetitive Manufacturing Invoicing Customer Order Invoicing Follow - up and Analysis, Invoicing Kanban Execution Sales, Customer Schedules Quality Management
TopBusinessModel_3